RMA Modul

Aus Fuchsedv Wikiintern
Zur Navigation springen Zur Suche springen

deLUXE Modul RMA-Reparaturverwaltung

Modulbeschreibung

Anforderung

Die Abwicklung von Warenrücksendungen soll mit deLUXE verwaltet und gesteuert werden.


Leistungsumfang

Die Reparaturverwaltung vergibt für Reparaturaufträge RMA-Nummern (RMA = Return Material Authorisation) und verfolgt damit jeden Reparaturvorgang von der Einlieferung bis zur Abrechnung. Mit einer vereinfachten Erfassungsmaske für einen Reparaturvorschlag können Kunde, Artikel, Defekt, Reparaturart (Garantie, kostenpflichtig, Austausch usw.) sowie weite- re Fehlerangaben sehr schnell - auch über ein Call-Center - erfasst werden. Weiterhin kann ausgewählt werden, ob automatisch ein Auftrag angelegt sowie ob ein Vorabtausch oder eine Gutschrift vorgenommen werden soll. Die gewählten Optionen werden in den Text der ersten Auftragsposition übernommen und stehen dem Sachbearbeiter dort zur Verfügung.


Vorteile

  • Effiziente Abwicklung von Reparaturaufträgen, Garantiefällen oder Warenretouren.
  • Kostenersparnis durch Vermeidung unauhtorisierter Rücksendungen.
  • Vereinfachte Abwicklung ermöglicht RMA-Erfassung auch durch Fremdpersonal (Call-Center).


Ablauf RMA-Auftrag

Dieses Modul unterstützt Ihre Reparaturverwaltung im deLUXE. Für jeden Reparaturauftrag vergibt das System eine RMA-Nummer und ermöglicht so die Verfolgung jedes Reparaturvorgangs von der Einlieferung bis zur Abrechnung.

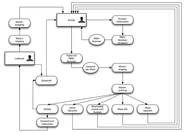
RMA steht für Return Merchandise Authorization oder auch Return Material Authorization und bezeichnet die Abwicklung von Reklamationssendungen. Der Ablauf einer solchen Abwicklung gestaltet sich immer, wie in der folgenden Abbildung gezeigt:



Der Kunde meldet sich bei Ihnen und teilt Ihnen mit, dass er eine Reklamation zu einem Ihrer Produkte hat. Sie geben diese Reklamation in Ihr All-In-One-System deLUXE ein und erhalten eine RMA-Nummer. Diese geben Sie an Ihren Kunden. Der Kunde versendet dann den Artikel mit der RMA-Nummer an Ihr Unternehmen. Wenn Sie eZentrum einsetzen können Sie diesen Vorgang auch online anbieten, mehr dazu Seite s.u..


In Ihrem System erscheint jetzt ein Wareneingang. Dieser Wareneingang muss jetzt bei Ihnen geprüft werden:

  • Ist die Ware unbeschädigt eingegangen?
  • Ist noch Garantie auf den Artikel?
  • Ist die Ware wirklich defekt?

In diesem Falle ist für Sie die Reklamation bereits erledigt und der Kunde erhält die Ware zurück. Ist die Ware defekt und ein Garantiefall, stellt sich als nächstes die Frage wer dafür zuständig ist. Reparieren Sie die Ware selbst oder verschicken Sie sie ebenfalls als Garantiefall an Ihren Lieferanten?


  • Sie können die Ware selbst reparieren


In diesem Fall nehmen Sie die Reparatur vor und senden Sie den Artikel zurück.


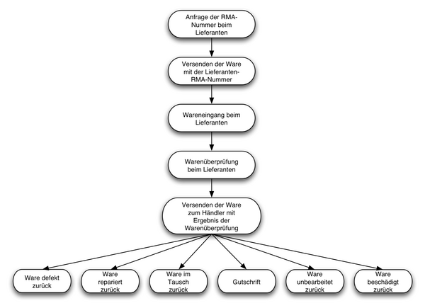
  • Die Ware muss vom Lieferanten repariert/getauscht/gutgeschrieben werden


In diesem Fall melden Sie sich beim Lieferanten und nehmen dort ebenfalls eine Reklamation vor. Je nachdem ob der Lieferant dann die Ware umtauscht, gutschreibt oder repariert können Sie diese Leistung entsprechend an Ihren Kunden weitergeben.


Der Ablauf gestaltet sich wie in nachfolgendem Bild:



  • Die Ware muss gar nicht repariert werden sondern soll dem Kunden nur gutgeschrieben werden (Fehlbestellung, Geld-Zurück-Garantie, etc.)


Über das RMA-Modul können Sie dem Kunden auch eine Gutschrift erstellen.


Vorraussetzungen

Um das RMA-Modul ordnungsgemäß einsetzen zu können müssen Sie einen neuen Artikel anlegen, über den alle Reklamationen gebucht werden. Der Grund dafür ist, dass ein Reklamationsartikel nicht unter seiner ursprünglichen Bezeichnung als Wareneingang und somit auf Lager gebucht werden soll. Schon deswegen nicht, weil er gebraucht und als defekt reklamiert wurde. Jeder Reklamationsartikel soll unter einem Artikeldatensatz, der für alle RMA-Artikel angelegt wurde verwaltet werden.

Selbstverständlich können das auch mehrere RMA-Artikel sein.

Beispielsweise je ein Artikel für:

  • RMA-Auftäge Warengruppe A
  • Warengruppe B
  • Reparaturen im Haus
  • Einsendungen zum Lieferanten
  • Vorabtausch etc.


Legen Sie also nun mindestens einen neuen Artikel an. Dieser Artikel muss eine Artikelnummer und eine Bezeichnung bekommen:



Mehr Information muss in dem Artikel nicht angelegt werden. Wünschen Sie jedoch eine Abrechnungsmöglichkeit über diesen Artikel, weil Sie zum Beispiel die Bearbeitung des RMA-Auftrages berechnen, so können Sie auch einen VK und eine Mengenberechnung (z.B. in Stunden) hinterlegen. Wenn Sie Textpositionen in Ihrem RMA-Auftrag wünschen, die den Reklamationsfall genauer beschreiben sollen, dann müssen Sie zusätzlich für jeden Fall (Gutschrift, Vorabtausch) einen Textartikel anlegen:



Auch hier benötigen Sie nur eine Artikelnummer, Bezeichnung und die Beschreibung unten. Die Felder Menge und VKs müssen Sie in jedem Fall freilassen.

RMA-Auftrag im deLUXE anlegen

Wie im vorherigen Kapitel beschrieben meldet sich bei Ihnen der Kunde um eine Reklamation zu melden. In diesem Fall wechseln Sie in Ihrem deLUXE-ERP auf das Menü RMA und legen Sie über Apfel+n einen neuen RMA-Auftrag an. Es erscheint folgende Eingabemaske:



Wie aus anderen Menüs gewohnt können Sie jetzt mit Hilfe der @-Zeichen den Kunden über Kundennummer oder Kurzform suchen.


Verlangen Sie als nächstes die Rechnungsnummer und geben Sie diese in das dafür vorgesehene Feld ein. Es öffnet sich ein Fenster, aus dem Sie den reklamierten Artikel auswählen können. deLUXE füllt nun alles Wichtige zu der Rechnung von selbst aus.


Fragen Sie jetzt den Kunden nach der Fehlerbeschreibung, seinen persönlichen Daten und ggf. nach der Seriennummer des reklamierten Artikels. Tragen Sie diese Daten in die vorgesehenen Felder ein.


Im Feld RMA-Nummer finden Sie mittlerweile eine Nummer. Teilen Sie Ihrem Kunden die RMA-Nummer mit, damit er die Ware mit dieser Nummer an Sie versenden kann. Speichern Sie den Auftrag mit dem grünen Häkchen.


Sobald die Ware bei Ihnen eingetroffen ist, geben Sie den Wareneingang im RMA-Auftrag ein. Gehen Sie dazu in den entsprechenden RMA-Auftrag, klicken Sie die Schaltfläche „Wareneingang“ und geben Sie das Datum des Wareneingangs ein.



In der nächsten Stufe muss der Wareneingang geprüft werden. Dieser Schritt ist notwendig um zu prüfen, ob wirklich ein Garantiefall vorliegt, die Ware an den Lieferanten zurückgesendet werden, im Haus repariert werden oder eine Gutschrift erstellt werden muss. Ist die Prüfung durchgeführt worden gehen Sie wieder in Ihren RMA-Auftrag und klicken die Schaltfläche „Ware geprüft“.



Daraufhin öffnet sich ein Dialogfenster, in dem Sie entsprechende Details vermerken können:



Hier können Sie nun festlegen was die Prüfung ergeben hat. Nehmen Sie die Reklamation an oder senden Sie sie zurück zum Kunden? Die darunter gelisteten Eigenschaften können dazu ausgewählt werden. Ist Ihr Fall dort nicht vorhanden, so können Sie eine weitere Eigenschaft über die Schaltfläche „Einstellungen“ anlegen:



Wenn Sie den Status Ihrer Reklamation, bzw. das Ergebnis der Prüfung in diesem Fenster eingetragen haben, beenden Sie diesen Dialog mit „Ok“.


Ihr RMA-Auftrag hat jetzt den Status „geprüft“:



Die Schaltflächen „Wareneingang“ und „Ware geprüft“ sind jetzt deaktiviert. Die Felder daneben werden von deLUXE nach Ihren Eintragungen im letzten Fenster gefüllt. So sieht jeder Mitarbeiter mit entsprechenden Rechten, dass die Ware bereits eingegangen ist und geprüft wurde und was die Prüfung ergeben hat.

RMA-Auftrag an Lieferanten „weiterleiten“

Wenn Sie die Ware jetzt an Ihren eigenen Lieferanten zurücksenden wollen, damit dieser die Ware repariert/austauscht oder den Wert dafür gutschreibt, wechseln Sie auf den Reiter "Lieferant":


Datei:.png


Füllen Sie nun in die Felder Lieferant, Lieferantennummer oder Kurzform ein (verwenden Sie zur Vereinfachung die @-Zeichen).


Melden Sie sich jetzt bei Ihrem Lieferanten, lassen Sie sich eine RMA-Nummer geben und schreiben Sie diese in das "Feld RMA Nr. Lief.". Bestätigen Sie Ihre Eingaben mit dem grünen Häkchen, um in die RMA-Übersicht zu kommen.


Wählen Sie im deLUXE Menü „Lieferanten / Lieferschein erstellen“ aus. Hier können Sie auch eine online-Anfrage bezüglich des RMA-Auftrags starten, indem Sie auf "Anfrage erzeugen" gehen.


Datei:.png


Es öffnet sich folgender Dialog:


Datei:.png


Mit dem Klick auf die Schaltfläche „Erstellen“, füllt deLUXE alle weiteren Angaben des Fensters aus und stellt Ihnen zur Auswahl, den Lieferschein auszudrucken, oder auch die UPS, bzw. DHL-Versendung in die Wege zu leiten.


Datei:.png


Mit „Fertig“ verlassen Sie das Fenster wieder. Versenden Sie nun den ausgedruckten Lieferschein mit dem Artikel zu Ihrem Lieferanten. Auch in Ihrem RMA-Auftrag ist zu sehen, dass der Artikel zu Ihrem Lieferanten rausgegangen ist. So ist jeder Mitarbeiter mit den entsprechenden Rechten darüber informiert in welchem Status sich der RMA-Auftrag befindet.


Datei:.png


Sobald Ihre Ware wieder im Haus eingetroffen ist, gehen Sie erneut in den RMA-Auftrag auf den Reiter "Lieferanten". Klicken Sie hier auf die Schaltfläche „Wareneingang“, füllen sie das nachfolgende Fenster aus und bestätigen Sie Ihre Eingaben mit „OK“.


Datei:.png


Bei der Rücksendung von Geräten mit Seriennummern, muss bei einem Warentausch die neue Seriennummer in "Tausch SN" eingegeben werden.


Datei:.png


Nach Bestätigung des Dialogs wird Ihr Kommentar im RMA-Auftrag vermerkt.

Waren an den Kunden zurücksenden

Zur abschließenden Rücksendung der Ware an Ihren Kunden, wechseln Sie nun von der Lieferantenseite zurück auf den Reiter „Kunde“.



Dort haben Sie die Möglichkeit, über die Schaltfläche „Erledigen“, diesen RMA-Auftrag endgültig abzuwickeln und die Ware zurück zu liefern, bzw. eine Gutschrift zu erstellen.



Mit der Checkbox „Auftrag erstellen“ erstellen sie einen neuen Eintrag im Bereich Aufträge, damit Sie nach der Abwicklung im RMA-Bereich Lieferscheine und ggf. Rechnungen erstellen und einen Warenausgang generieren können. Zusätzlich haben Sie die Möglichkeit, „Vorabtausch“, „aus RMA Lager“, „Auftrag sperren“ oder „Gutschrift“ anzuklicken.


„Vorabtausch“ wählen Sie aus, wenn der Kunde ein Tauschgerät statt seinem Original zurückgeliefert bekommt.


Die Option „Aus RMA Lager“ sagt aus, dass das Originalgerät im Hause repariert und zurückgeliefert wird, „Auftrag sperren“ sperrt den neu erstellten Auftrag sofort.


Mit der Option "Gutschrift" können Sie dem Kunden eine Gutschrift über den Betrag erstellen, der zur Lieferung in der Rechnung stand. Sie können den Betrag auch manuell eingeben und ggf. einen Abzug über den Wertverlust "Zeitwert Abzug" berechnen lassen.


Über die Schaltfläche „Einstellungen“ gelangen Sie in folgendes Dialogfenster:



Einmalig müssen dort die RMA-Positionen, die wie in den Vorraussetzungen beschrieben, als Artikel angelegt worden sind, über Ihre Artikelnummer eingefügt werden. Wenn auf dem Lieferschein der RMA-Artikel als Position stehen soll, dann fügen Sie diese Artikelnummer in das Feld „Standard Artikel für Pos.1“ ein. Möchten Sie Ihren Textartikel auf dem Lieferschein durch den Vorabtausch mit der Erläuterung des RMA-Verfahrens stehen haben, so müssen Sie die Artikelnummer der anlegten Textposition im Feld: „Textartikel für Vorabtausch“ eingeben.


Wünschen Sie einen Bemerkungstext für die Gutschrift, so müssen Sie in das Feld „Text-Artikel für Gutschrift“ die Artikelnummer des Textartikels den Sie für die Gutschrift angelegt haben eingeben.


Vergessen Sie nicht die Checkbox „Auftrag anlegen“ zu aktivieren und verlassen Sie den Dialog mit der Schaltfläche „OK“. Sie gelangen nun zurück zum vorherigen Dialog.


Bestätigen Sie den Vorgang mit „OK“ und wechseln Sie in die Aufträge. Dort ist jetzt der neu generierte RMA-Auftrag zu finden.



Diesen können Sie jetzt wie gehabt abwickeln und Lieferscheine, bzw. Rechnungen erstellen.



Hinweis auf RMA Onlineverfahren

Wie bereits oben erwähnt, haben Sie mit "eZentrum" auch die Möglichkeit, die Abwicklung von RMA-Aufträgen online anzubieten. Ihre Kunden können sich dann, wie gewohnt, in Ihrem Onlineshop anmelden und das Menü „RMA-Auftrag“ wählen:



Dort haben sie die Möglichkeit, einen neuen RMA-Auftrag anzulegen oder den Bearbeitungsstand bereits angelegter RMA-Aufträge abzurufen.


Für Ihren Kunden läuft dieser Vorgang wie folgt ab:


Um einen neuen RMA-Auftrag anzulegen öffnet der Kunde das RMA-Formular auf Ihrer Web-Site:



Ihr Kunde gibt den Ansprechpartner und die Rechnungsnummer, bzw. Auftragsnummer ein und klickt absenden.



Im nächsten Fenster werden automatisch alle Daten zu der eingegebenen Rechnungsnummer, bzw. Auftragsnummer angezeigt. Ihr Kunde kann jetzt aus allen berechneten Positionen die raussuchen, die er reklamieren möchte und unten die Reklamationsbegründung eingeben. Wenn er alle benötigten Daten ausgefüllt hat klickt er auf weiter:



Nun werden alle reklamierten Artikel mit Beschreibung aufgelistet. Sie können jetzt noch weitere Artikel aus dem selben Auftrag oder einem neuen Auftrag hinzufügen, oder bereits angelegte Artikel löschen. Wenn alle reklamierten Artikel aufgelistet und beschrieben sind, kann der Kunde die RMA-Anfrage absenden:



In der nächsten Ansicht kann der Kunde einen „Lieferschein“ mit der RMA-Nummer herunterladen, den er der Reklamationsware im Paket unterschrieben beilegt.



Bei der nächsten Datenübertragung erhält deLUXE automatisch den neuen RMA-Auftrag mit dem Status „angelegt“.


Auch rückgängig erhält eZentrum von deLUXE die aktuellen RMA-Stände. So können die Kunden jederzeit sehen, wie weit die Bearbeitung Ihrer RMA-Aufträge vorangeschritten ist.


Für mehr Informationen zu dem RMA-Modul-Online fragen Sie unser Team. Wir freuen uns auf Ihren Anruf!


RMA Ansprechpartner in Lieferantenauftrag

Wird aus der RMA Liste ein Lieferantenauftrag erstellt, wird nun nicht mehr der Kundenansprechpartner eingesetzt. Stattdessen wird der RMA Ansprechpartner des Lieferanten im Auftrag benutzt. Der RMA Ansprechpartner wird durch eine Funktion die mit "RMA" beginnt gekennzeichnet. Ist kein Ansprechpartner beim Lieferanten gekennzeichnet, bleibt das Auftragsfeld leer.


RMA Meldung bei deaktivierten Artikeln

Wird im RMA Modul beim Kundenauftrag anlegen die Option "aus RMA Lager" aktiviert, erscheint eine Warnung bei Artikeln die nicht aktiv sind.


RMA Kundenlieferanschriften

Besitzt ein Kunde hinterlegte Lieferanschriften steht eine neue Schaltfläche "Wählen" zur Verfügung. Die alte Schaltfläche "Lieferanschrift" wurde auf "Bilden" umbenannt und setzt wie bisher die Lieferanschrift aus den Kundendaten und den Namensfeldern zusammen.


Datei:Rma lieferanschrift 02.png


Wird die Schaltfläche "Wählen" angeklickt, erscheint der Auswahldialog für Lieferanschriften:


Datei:Rma lieferanschrift 01.png